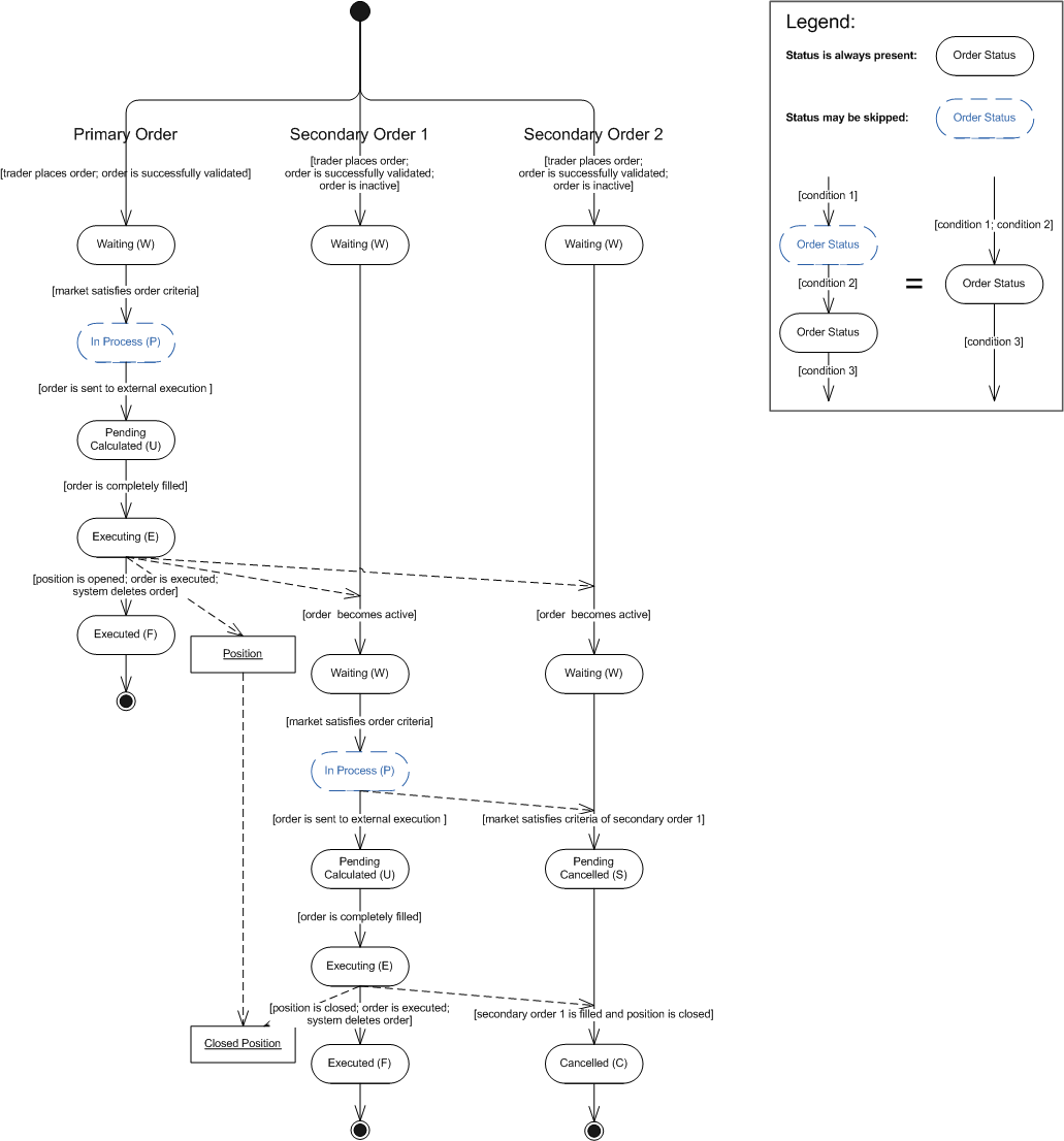
The primary order is completely filled in one go and the position is opened. The secondary order closes the position.
In this scenario, the ELS contingent order consists of a primary order and two secondary orders. The primary order is successfully executed in one go. Both secondary orders are activated. The market satisfies the criteria of the first secondary order, the order is successfully executed and the other secondary order is cancelled.
Scenario Diagram
