The primary order is completely filled in one go and the position is opened. The secondary order closes the position. The secondary order is reset due to the no liquidity during the execution.
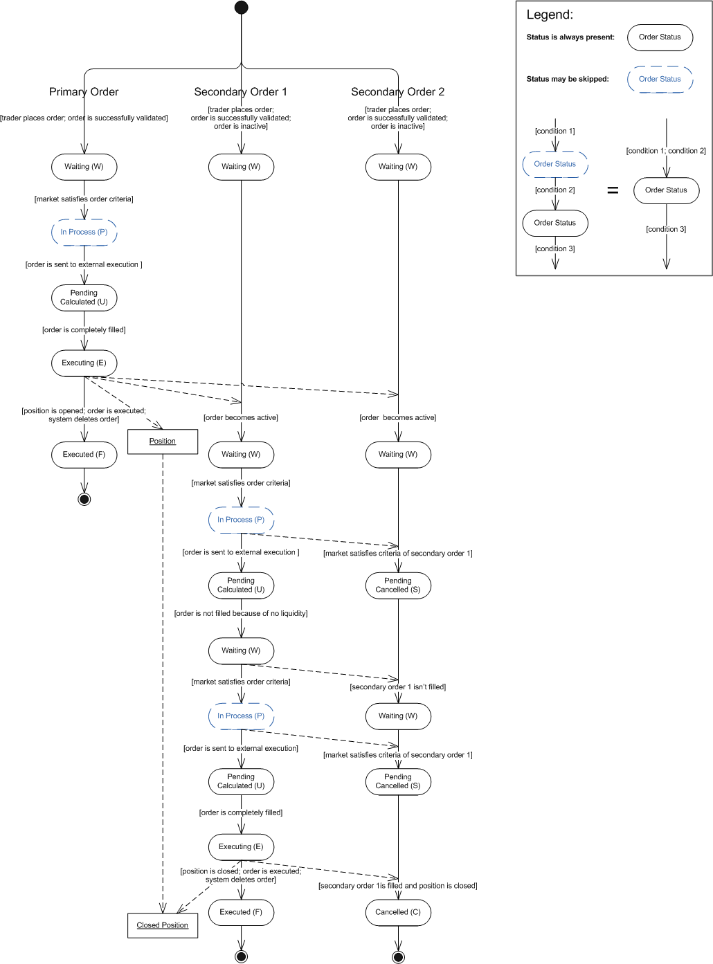
In this scenario, the ELS contingent order consists of a primary order and two secondary orders. The primary order is successfully executed in one go. Both secondary orders are activated. The market satisfies the criteria of the first secondary order, but the order isn't filled due to the lack of liquidity. The order only gets filled on the second attempt. The other secondary order is cancelled.
Scenario Diagram
