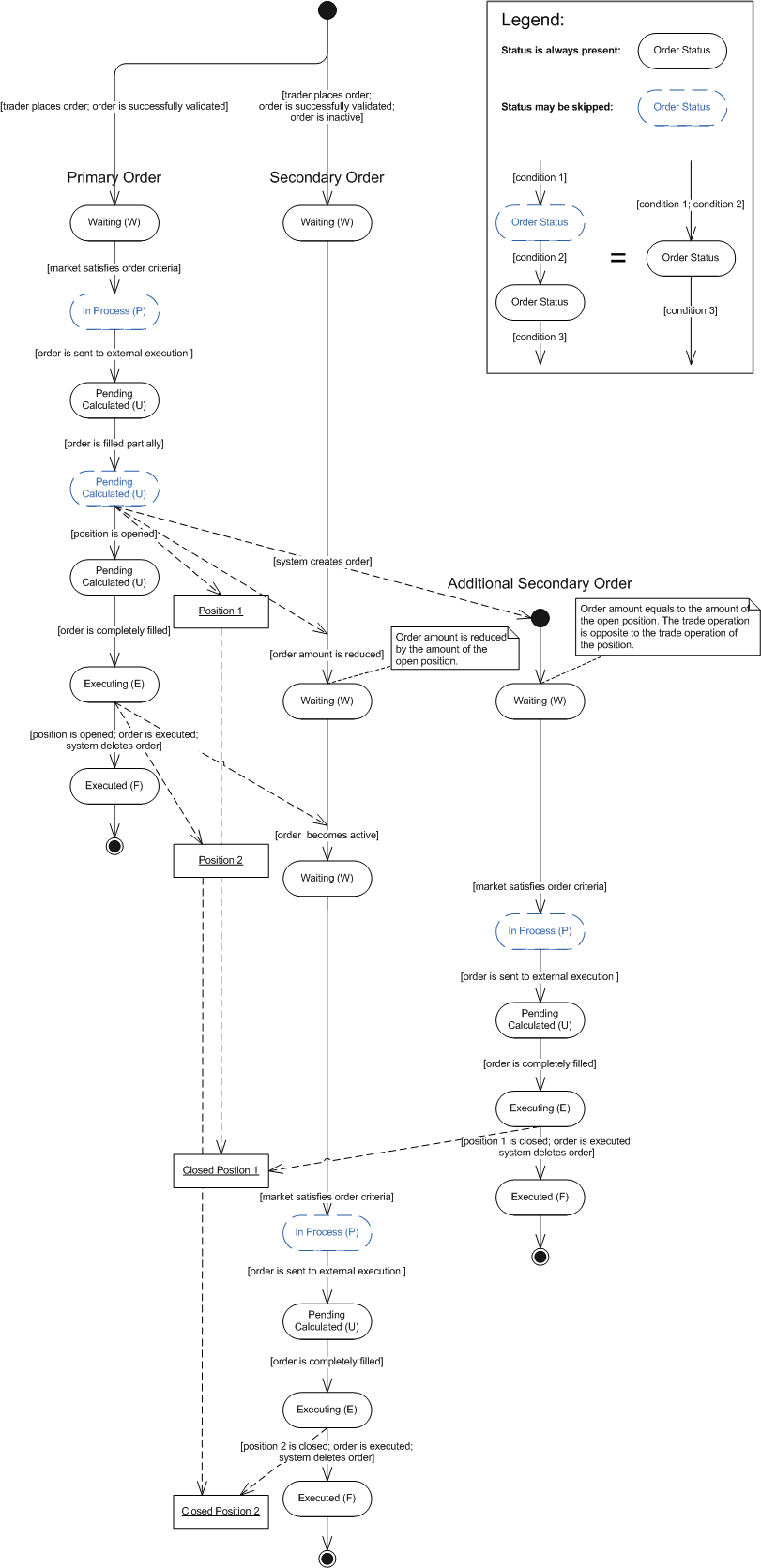
The primary order is completely filled in portions. The secondary order closes the position. The additional secondary order is created during primary order execution.
In this scenario, the ELS contingent order consists of a primary order and a secondary order. The primary order is successfully executed in two portions. So, the order results in two positions. Upon opening of the first position, the system creates an additional secondary order. When the second position is opened, the initial secondary order is activated. The market satisfies the criteria of the additional secondary order, the order is successfully executed and the position is closed. Then the market satisfies the criteria of the initial secondary order, the other position is closed.
Scenario Diagram
