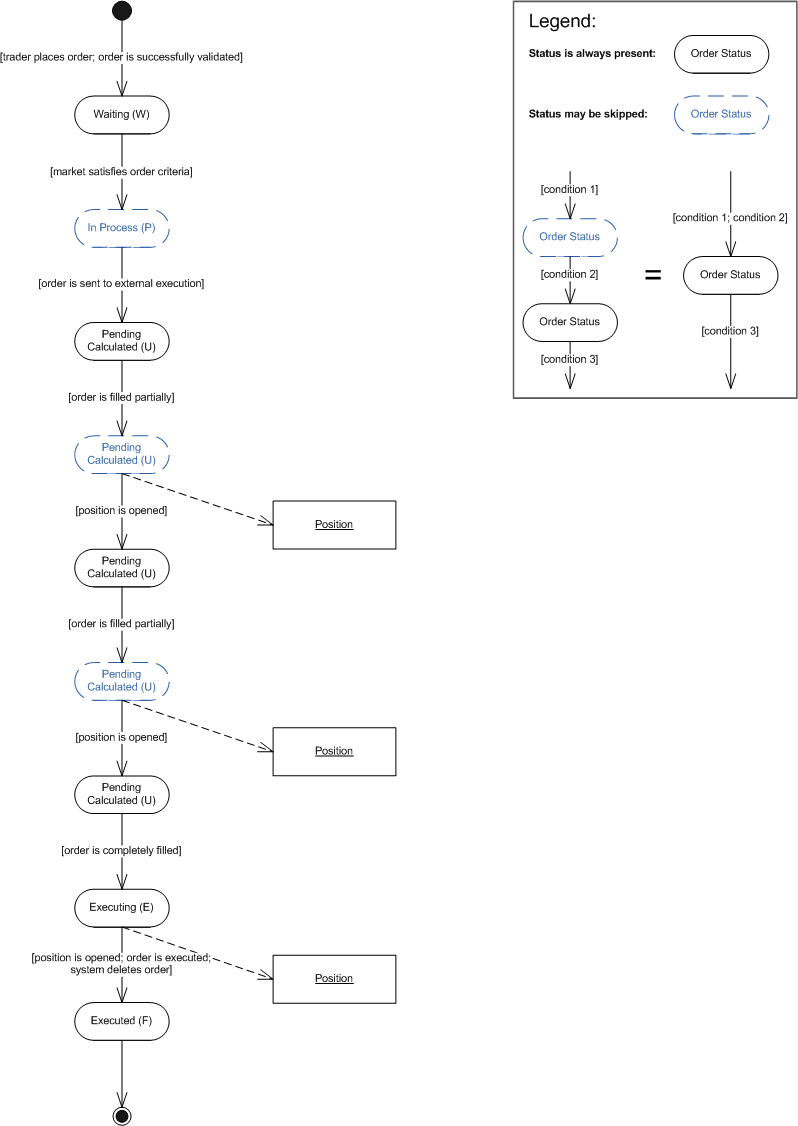
The order is completely filled in portions.
The entry limit order is placed to enter the market. The market satisfies the order criteria and the order is successfully executed in three portions. As a result three positions are opened.
Scenario Diagram
