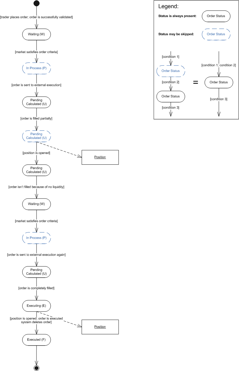
The order is completely filled in portions. The order is reset due to the no liquidity during the execution.
The entry limit order is placed to enter the market. The market satisfies the order criteria. The order is filled partially in the first go and is then reset due to no liquidity. The market satisfies the order criteria again and the order is completely filled from the second attempt.
Scenario Diagram
