The net amount order is completely filled in one go.
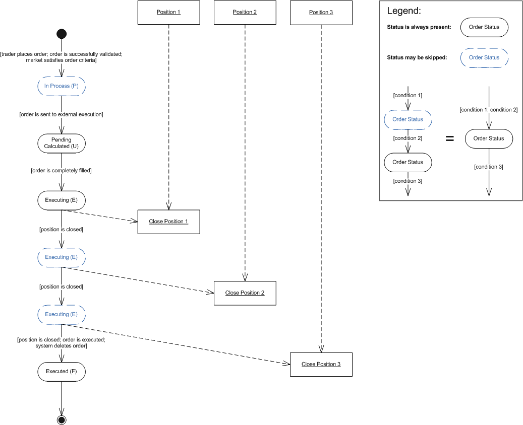
The entry limit order is specified as a net amount order. The order is placed to close three positions. Right after the validation, the market price satisfies the order criteria. The order is completely filled in one go. The positions are closed.
Scenario Diagram
