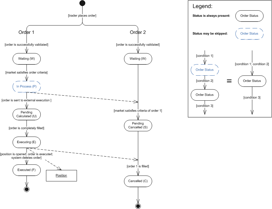
The order embedded into OCO contingent order is completely filled in one go and the other order is canceled.
In this scenario, the OCO contingent order consists of two orders. The market satisfies the criteria of the first order. The first order is successfully executed in one go. The second order is canceled.
Scenario Diagram
