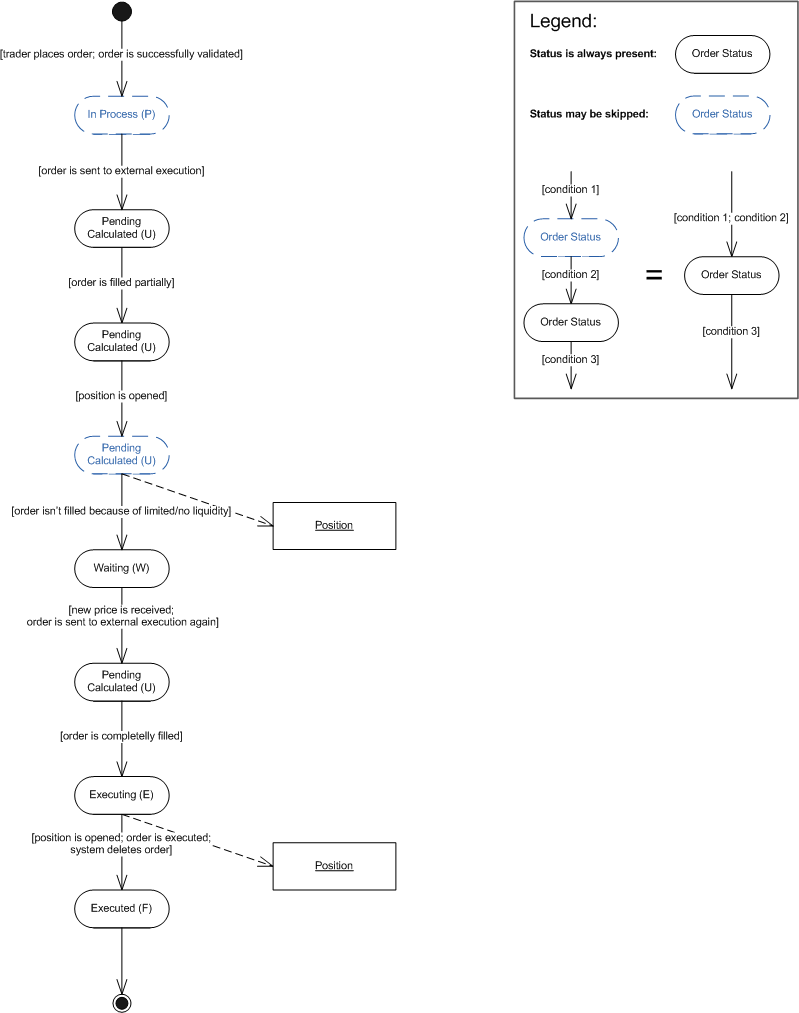
The order is completely filled in portions. The order is reset due to no liquidity.
An open market order with GTC time-in-force option is placed to enter the market. The order is successfully executed in two portions. The order is filled partially on the first attempt and is then reset due to no liquidity. The order is completely filled on the second attempt.
Scenario Diagram
