The order is partially rejected.
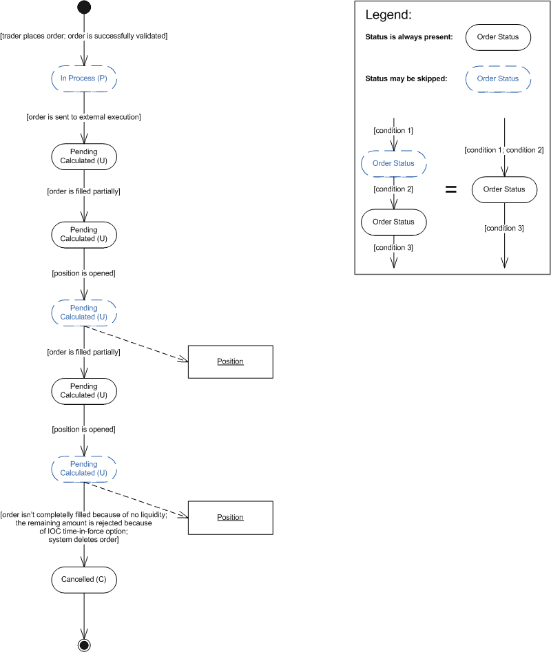
An open market order with IOC time-in-force option is placed to enter the market. The order is partially filled in two portions. As a result, two positions are opened. The remaining order amount is rejected.
Scenario Diagram
