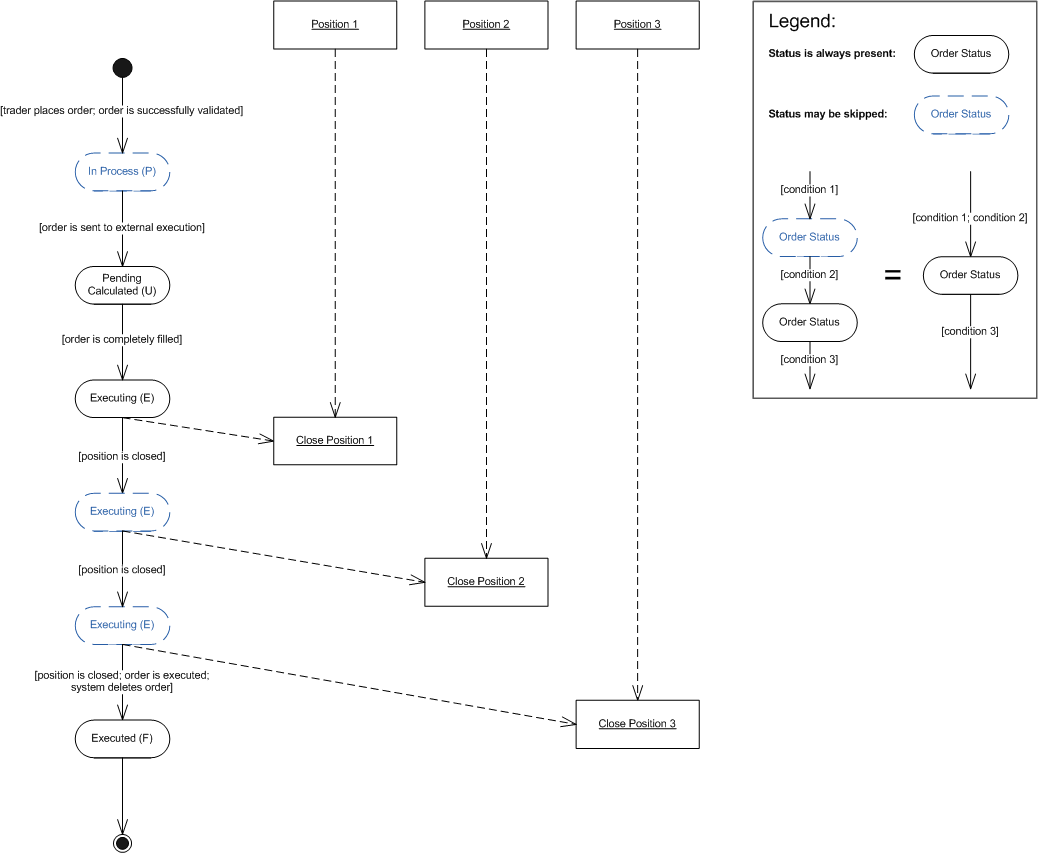
The net amount order is completely filled in one go.
A close market order with GTC time-in-force option is specified as a net amount order. The order is placed to close three positions. The order is completely filled in one go. The positions are closed.
Scenario Diagram
