Scenario 2

Brief

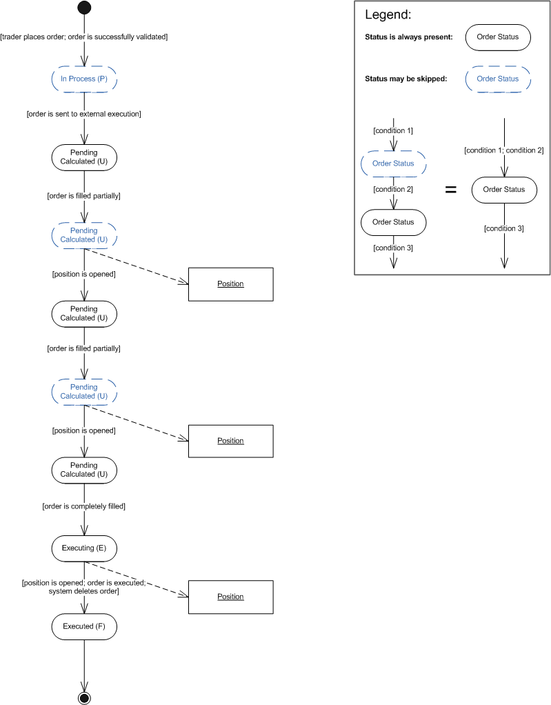
The order is completely filled in portions.

Details

An open range order with IOC time-in-force option is placed to enter the market. The order is successfully executed in three portions. As a result, three positions are opened.

Scenario Diagram

back