The net amount order is completely filled in portions.
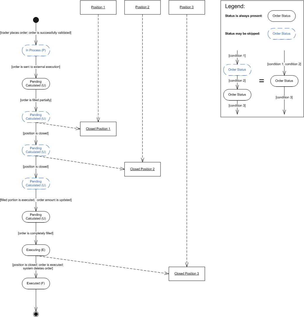
A close range order with IOC time-in-force option is specified as a net amount order. The order is placed to close three positions. The order is completely filled in two portions. The first portion closes the first two positions, the second portion closes the third position.
Scenario Diagram
