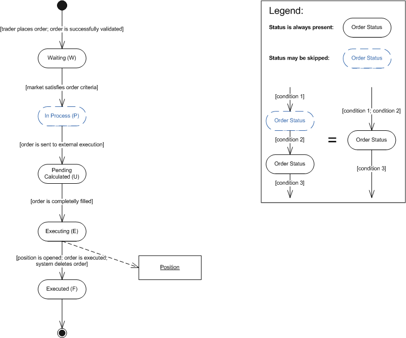
Scenario 1

Brief

The order is completely filled in one go.

Details

The entry stop order is placed to enter the market. The market satisfies the order criteria and the order is completely filled in one go.

Scenario Diagram

back