The net amount order is completely filled in portions.
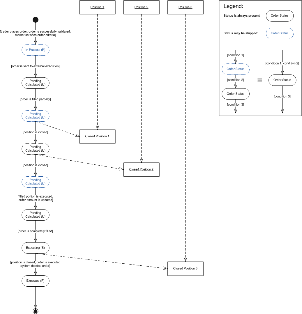
The entry stop order is specified as a net amount order. The order is placed to close three positions. Right after the validation, the market price satisfies the order criteria. The order is completely filled in two portions. The first portion closed two positions and the second the last position.
Scenario Diagram
