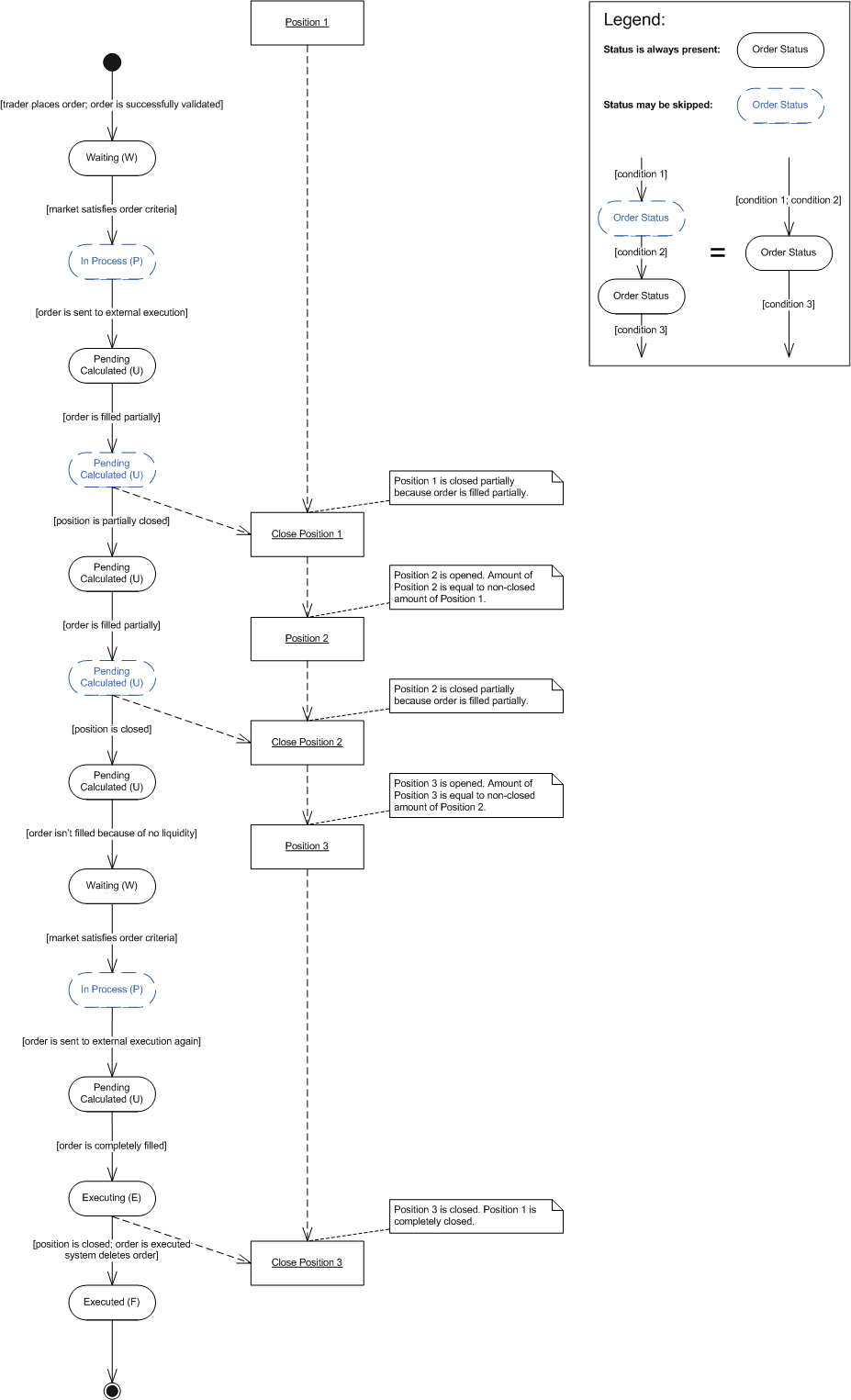
The order closes the position in portions. The order is reset due to the no liquidity during the execution.
The closing stop order is placed to close a position. The market satisfies the order criteria. The order is filled partially, closed the position partially twice and then reset due to no liquidity. The market satisfies the order criteria again and the order is completely filled. The position is closed completely.
Scenario Diagram
